又减税了!企业所得税减按15%征收!这项优惠政策推广至全国了
发布时间:2020-09-04 15:05:59浏览次数:1151

财政部 税务总局 商务部 科技部 国家发展改革委
关于将服务贸易创新发展试点地区技术先进型服务企业所得税政策推广至全国实施的通知
财税〔2018〕44号
各省、自治区、直辖市、计划单列市财政厅(局)、国家税务局、地方税务局、商务主管部门、科技厅(委、局)、发展改革委,新疆生产建设兵团财政局、商务局、科技局、发展改革委:
为进一步推动服务贸易创新发展、优化外贸结构,现就服务贸易类技术先进型服务企业所得税优惠政策通知如下:
一、自2018年1月1日起,对经认定的技术先进型服务企业(服务贸易类),减按15%的税率征收企业所得税。
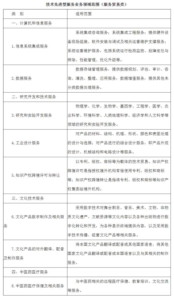
二、本通知所称技术先进型服务企业(服务贸易类)须符合的条件及认定管理事项,按照《财政部 税务总局 商务部 科技部 国家发展改革委关于将技术先进型服务企业所得税政策推广至全国实施的通知》(财税〔2017〕79号)的相关规定执行。其中,企业须满足的技术先进型服务业务领域范围按照本通知所附《技术先进型服务业务领域范围(服务贸易类)》执行。
三、省级科技部门应会同本级商务、财政、税务和发展改革部门及时将《技术先进型服务业务领域范围(服务贸易类)》增补入本地区技术先进型服务企业认定管理办法,并据此开展认定管理工作。省级人民政府财政、税务、商务、科技和发展改革部门应加强沟通与协作,发现新情况、新问题及时上报财政部、税务总局、商务部、科技部和国家发展改革委。
四、省级科技、商务、财政、税务和发展改革部门及其工作人员在认定技术先进型服务企业工作中,存在违法违纪行为的,按照《公务员法》《行政监察法》等国家有关规定追究相应责任;涉嫌犯罪的,移送司法机关处理。
财政部 税务总局 商务部 科技部 国家发展改革委
2018年5月19日
附件:

热门文章
-
工伤认定典型案例
2025-02-14
本案典型的意义在于强调了《工伤保险条例》第十四条第六项规定:在上下班途中,受到非本人主要责任的交通事故或者城市轨道交通、客运轮渡、火车事故伤害的,应认定为工伤。
-
关于启动第三代社会保障卡第二批集中换发工作的通知
2025-02-08
按照本市第三代社会保障卡(以下简称第三代社保卡)全面换发工作统一安排,本市于2025年2月5日启动第三代社保卡第二批集中换发工作。
-
北京市人力资源和社会保障局关于印发《北京市失业保险金申领发放实施办法(试行)》的通知
2024-12-31
各区人力资源和社会保障局,北京经济技术开发区社会事业局:为保障失业人员及时获得失业保险金及其他失业保险待遇,提高失业保险金申领发放工作的规范化水平,我们制定了《北京市失业保险金申领发放实施办法(试行)》,现印发给你们,请认真贯彻执行。
关注公众号,获取更多资讯!
-
汇智众和微信服务号
-
汇智众和微信订阅号




